tel. +886-2-278-45675 (1-30)  fax.+886-2-278-45676  e-mail:     info@rgt.tw
×

13 - 17 April 2026 at Düsseldorf "Taiwan Metiz Alliance" takes part in the exhibition "wire 2026 - International Wire and Cable Trade Fair".

Our location is: Hall 16/H44


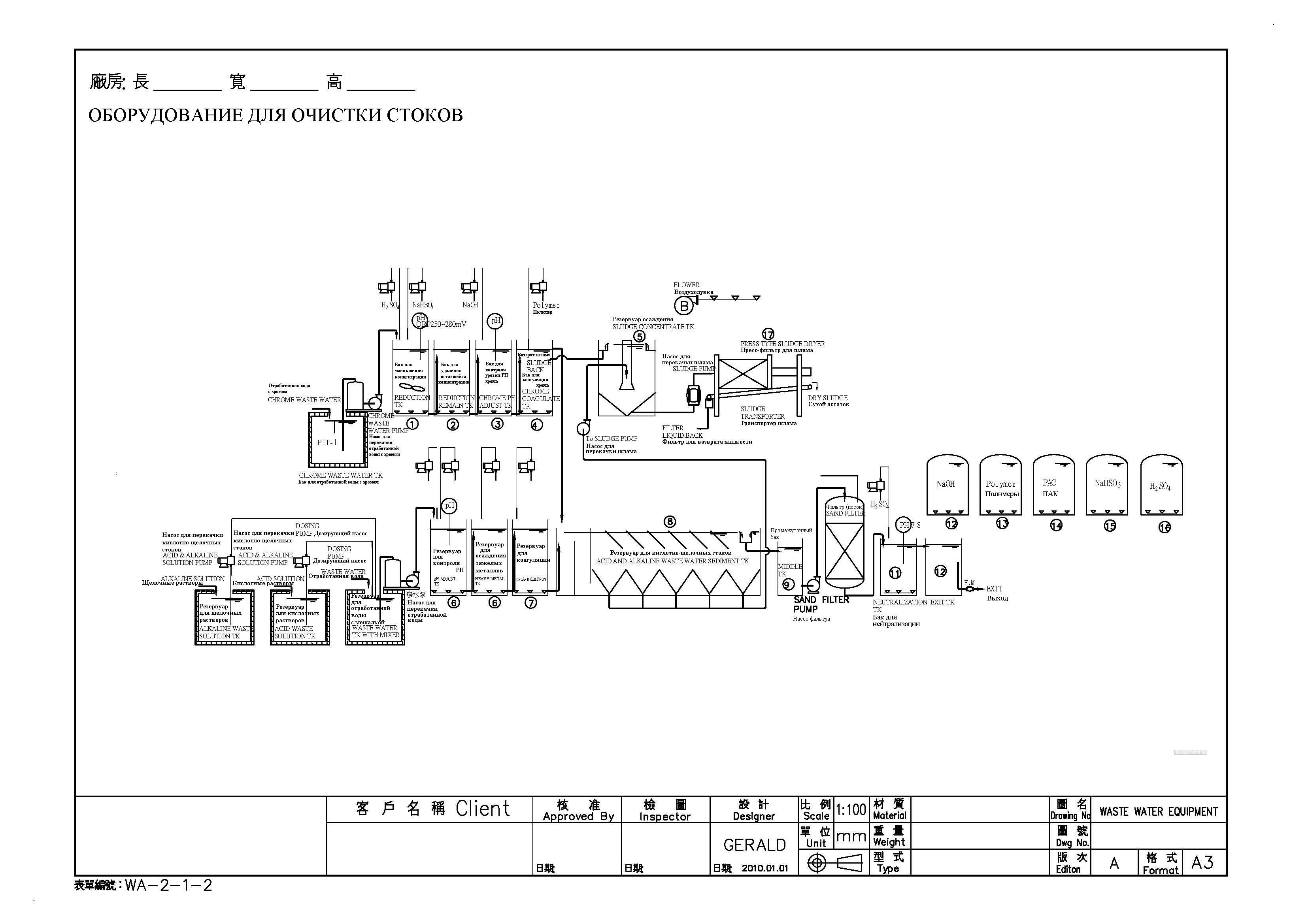
EFFLUENT WATER TREATMENT EQUIPMENT

 

EFFLUENT WATER TREATMENT EQUIPMENT

Effects of galvanic production on the environment has three directions: (1) the emission of harmful substances into the air and exhaust ventilation; (2) formation of wastewater containing toxic components; (3) formation of toxic solid wastes. The development of technology and the development of electroplating facilities of wastewater treatment are currently being promoted in parallel and often independently of each other. Generally, electroplating technologies are weak and need the ability to reduce the harmful impact on the environment, and environmentalists unaware of the technological possibilities. Nevertheless, the problem of wastewater from electroplating impurities may be solved by various methods one of which is the installation of equipment for cleaning the common drain plating lines, allowing re-use of purified water.

General view of the equipment

Equipment for wastewater treatment

 

Technical description and specification of the equipment for wastewater treatment

The tank for separating oil and water

MaterialRC (requested)
amount15 tanks
Sizes1M (L) × 1M (W) × 2M (H)
Oil separator of stainless steel3 sets


Reservoir for water storage

MaterialRC coated FRP (requested)
Displacement50 M3
Alkaline and acid pump1 set
System level control1 set
Mixer1 set



The reservoir for the oxidation reaction and adjusting the level of PH

MaterialPolipropelen of 10 mm thickness reinforced by steel of 75mm thickness and C-form
Sizes1.52M (L) × 1.2M (W) × 1.2M (H)
Displacement1.38 M3
Settling time for reaction10 min
PH level Controller1 set
Device for chemicals addition1 set
Tanker for chemicals1 set
Mixer1 set
Water Quality Sensor1 set
Liquid level controller2 sets


Tank for collection of heavy metals

MaterialPolipropelen of 10 mm thickness reinforced by steel of 75mm thickness and C-form
Sizes1.2M (L) × 1.2M (W) × 1.2M (H)
Displacement1.38 M3
Settling time for reaction10 min
Device for chemicals addition1 set
Tanker for chemicals1 set
Mixer1 set
Liquid level controller1 set



Tank for coagulation

MaterialPolipropelen of 10 mm thickness reinforced by steel of 75mm thickness and C-form
Sizes1.2M (L) × 1.2M (W) × 1.2M (H)
Displacement1.38 M3
Settling time for reaction10 min
Level Controller1 set
Device for chemicals addition1 set
Tanker for chemicals1 set
Mixer1 set
Water Quality Sensor1 set
Liquid level controller1 set


Thickening tank

MaterialPolipropelen of 10 mm thickness reinforced by steel of 75mm thickness and C-form
Sizes1.2M (L) × 1.2M (W) × 1.2M (H)
Displacement1.38 M3
Settling time for reaction10 min
Device for chemicals addition1 set
Tanker for chemicals1 set
Liquid level controller1 set
Mixer at low speed1 set
Spare mixer1 set



Settling tank

MaterialRC + lining
Sizes2.4M(L)×2.4M(W)×3M(H)
Loading30M3 / M2 day
Central rectifier1 set
Pump for removing dirt1 set
Sump1 set


Tank for rapid filtration

Materialpolipropelen
Sizes3M(L)×0.6M(W)×0.75M(H)
Filter5 Ply, cotton
Pump1 set
Liquid level controller1 set


Tank for chromate water collection

MaterialRC coated FRP (requested)
Displacement20 M3
Alkaline and acid pump1 set
Liquid level controller1 set

To get acquainted with a brief description of the main methods of wastewater electroplating treatment click here




CONTACT US:
© 2007 - 2026 Rost Group & Technology Co., Ltd. All rights reserved. 
(coordinator and exclusive representative)